About Us >> Our Team

Our team consists of highly qualified and experienced civil engineers. Each team member possesses specific knowledge and expertise in construction technology and they are in pursuit of global network for new development. The unique combination of our team adds value by introducing diverse approaches and perspectives. Our specialized team members have helped to reach the height in parallel with the commercial contractors and real estate developers in India. Everybody in our company performs on the customer support, so as to willingly and enthusiastically helps our customers to remain on our construction solution as a steadfast need.

The breadth and depth of our capable and efficient staff members allows more flexibility to undertake any construction work - from evaluating one specific aspect to designing the structure and accomplishment of large-scale projects. Our team is adept in delivering performance alongside our customers, promoting and contributing a constant exchange of ideas.

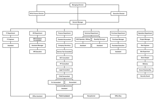
ORGANISATION CHART OF MONARCH INDIA INFRACON PVT.LTD.

ORGANISATION CHART OF MONARCH INDIA INFRACON PVT.LTD.

DIRECTORS OF THE MONARCH INDIA INFRACON PVT. LTD.

Name Designation
Er. Ujamshibhai I Khandla (B.E.Civil) Managing Director
Mr. Vinodbhai I Khandla Director
Mr. Deepakbhai I Khandla Director

PROPRIETARY FIRM

Company Name Name of Proprietor
Monarch Consultant Er. Ujamshinhai I. Khandla
Monarch Contractor Vinobhai I. Khandla
Monarch Builder & Developers Deepakbhai I. Khandla

OUR TEAM

Name Qualification Designation Department
Yogeshbhai J. Surati DCE , PDCA Project Co-Ordinator Technical
Damn Kantibhai DCE Estimator Technical
Vinodbhai M. Patel B.E. Civil Project Manager Operation
Mahendrabhai P. Kanzariya B.Com Sr. Accountant Finance
Hiralal H. Bulchandani B.Com Accountant Finance
Prakashbhai M. Dave B.Com Assistant Accountant Finance
Jagdish D. Shah B.Com Finance Assistant Finance
Dhimant Trivedi B.Com Assistant Accountant Operation
Parashbhai H. Dave DCE Sr. Engineer Operation
Bhavesh Waghela DCEEngineer Operation
Darshan M Suthar DCEEngineer Operation
Shakil Ahmed Kadiya DCEEngineer Operation
Hardik G Patel DCEEngineer Operation
Irfan Sheikh DCEEngineer Operation
Bhupendra Adeshra DCEEngineer Operation
Ramesh Dobaria DCEEngineer Operation
Hanuman K Bajiya B.Com Supervisor Operation
Rajendra I Sinwar B.Com Supervisor Operation
Suresh I Sinwar      
Merubhai Makwana B.Com Supervisor Operation
Ramzan A Khalifa S.S.C Supervisor Operation
Rajiv Murlidhar B.Com Supervisor Operation
Brijeshbhai D.Parmar B.sc IT Purchase Executive Purchase
Bharatbhai N.Pagi S.S.C Store Keeper Operation
Gamarbhai Desai S.S.C Store Keeper/Security Operation
Bharatbhai P. Patel S.S.C Field Work General
Kishorbhai H. Parmar S.S.C Office Assistant General
Kishorbhai A. Trivedi S.S.C Office Assistant General

GOAL OF OUR TEAM

  • To make available premier quality work and services with the proficiency of highly learned and experienced team members.
  • To make use of new technology and the most up-to-date scientific equipments to boost up the competence and robustness of work and service.
  • To keep updating ourselves with the newest widespread trends in designing and manners of doing work to keep our social responsibilities sincerely.
  • To have and retain long term association with clients and customers.